16A Ansök om starttillstånd för tillfälligt arbete på stadens mark
Arbeten som innebär att man behöver schakta/gräva i marken eller hindra trafiken på annat sätt på mark som förvaltas av stadsmiljöförvaltningen krävs att man har ett starttillstånd.
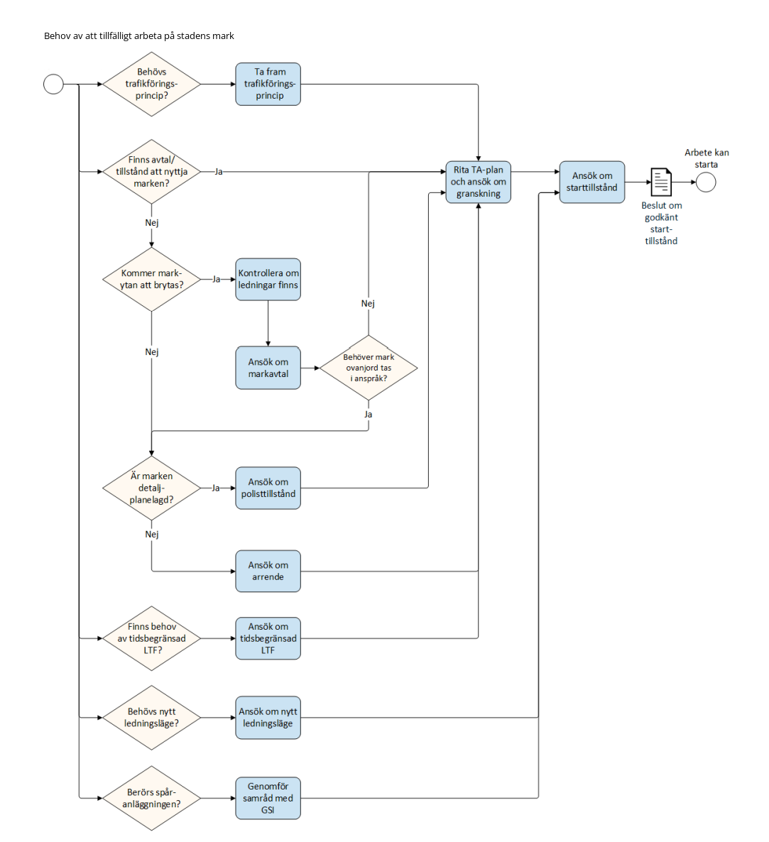
Följande frågor behöver besvaras och aktiviteter genomföras innan ett starttillstånd kan sökas:
- Ska arbetet utföras på mark som förvaltas av staden? Om inte, kontakta markägaren. Se kartor i NyStart som visar om marken förvaltas av Göteborgs Stad.
- Behövs trafikföringsprincip? Se 16AA Ta fram trafikföringsprinciper. Trafikföringsprincip ska beaktas vid framtagande av TA-plan.
- Ska markytan brytas? För att inte riskera att gräva av befintliga ledningar och annan infrastruktur ska information om befintliga ledningar inhämtas via Kommunala samlingskartan (för förvaltningar och bolag inom Göteborgs Stad) eller Ledningskollen (för övriga aktörer). Se 12AB2 Kommunala Samlingskartan KSK.
- Ska en ny ledning läggas ner? Ansök om nytt ledningsläge. Se 16AB Ansök om nytt ledningsläge. Nytt ledningslägesnummer ska anges i ansökan om starttillstånd.
- Kommer arbetet att genomföras i spårområde eller i farlig närhet av spår? Då ska samråd genomföras och protokollet från samrådet ska bifogas ansökan om starttillstånd. Se 16AH Ansök om starttillstånd i spår.
- Finns avtal eller tillstånd att nyttja marken? Om inte, ansök om markavtal, polistillstånd eller arrende beroende på typ av arbete och om marken är detaljplanelagd. Notera att det kan behövas både markavtal och polistillstånd i vissa fall. Se 16AC Markavtal och 16AD Ansök om markupplåtelse för tillfälliga arbeten. Bifoga polistillståndet till ansökan om starttillstånd. Om korrekt markavtal inte finns att välja i NyStart, kontakta Kompetens ”Användarstöd NyStart”.
- Upprätta TA-plan och skicka in ansökan om granskning av TA-plan. Den granskade TA-planen ska bifogas ansökan om starttillstånd. Se 16AF Ansök om granskning av TA-plan.
- Behövs en tillfällig lokal trafikföreskrift (LTF)? Se 16AE Ansök om LTF-beslut.
- Säkerställ att all nödvändig information är upplagd i NyStart. Se länk till ”Instruktion NyStart”.
- Skicka in ansökan om starttillstånd minst 10 arbetsdagar innan arbetet ska utföras. Bifoga relevanta dokument som nämnts ovan samt bilder tagna på platsen innan arbetet påbörjas.

